智能电磁流量计,电磁流量表 ,电磁流量表厂家,青岛万安,质量保证
一、概述
智能电磁流量计测量原理是基于法拉第电磁感应定律。流量计的测量管是一内衬绝缘材料的非导磁合金短管。两只电极延管径方向穿通管壁固定在测量管上。其电极头与衬里内表面基本齐平。励磁线圈由双向方波脉冲励磁时,将在与测量管轴线垂直的方向上产生一磁通量密度为B的工作磁场。此时,如果具有一定电导率的流体流经测量管,将切割磁力线感应出电动势E。电动势E正比于磁通量密度B,测量管内径d与平均流速v的乘积。电动势E(流量信号)由电极检出并通过电缆送至转换器。转换器将流量信号放大处理后,可显示流体流量,并能输出脉冲,模拟电流等信号,用于流量的控制和调节。
由于电磁流量计有其特点,因此被广泛应用于化工化纤、食品、造纸、制糖、矿冶、给排水、环保、水利水工、钢铁、石油、制药等工业领域中,用来测量各种酸缄、盐溶液、泥浆、矿浆、纸浆、煤水浆、玉米浆、纤维浆、粮浆、石灰乳、污水、冷却原水、给排水、盐水、双氧水、啤酒、麦汁、各种饮料、黑液、绿液等导电液体介质的体积流量。
智能电磁流量计|污水流量表|测污水计量表|电磁流量表|测液体计量表|测自来水流量计厂家|测液体流量计价格
二、智能电磁流量计产品特点
管道内无可动部件,无阻流部件,测量中几乎没有附加压力损失。
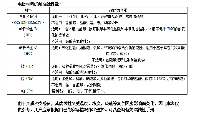
测量结果与流速分布、流体压力、温度、密度、粘度等物理参数有关。
在现场可根据用户实际需要在线修改量程。
高清晰度背光LCD显示,全中文菜单操作,使用方便,操作简单,易学易懂。
采用SMD器件和表面贴装(SMT)技术,电路可靠性高。
采用16位嵌入式微处理器,运算速度快,精度高,可编程频率低频矩形波励磁,提高了流量测量的稳定性,功耗低。
全数字量处理,抗干扰能力强,测量可靠,精度高,流量测量范围可达150:1。超低EMI开关电源,适用电源电压变化范围大,抗EMI性能好。
内部具有三个积算器可分别显示正向累计量及差值积算量,内部设有不掉电时钟,可记录16次掉电时间。(选配)
具有RS485、RS232、Hart和Modbus等数字通讯信号输出。(选配)
具有自检与自论断功能。
红外手持操作器,115KHZ通讯速率,远距离非接触操作转换器所有功能。(选配)
小时总量记录功能,以小时为单位记录流量总量,适用于分时计量制。(选配)
三、智能电磁流量计主要技术参数
智能电磁流量计公称通径系列DN(mm)
管道式四氟衬里:10、15、20、32、40、50、65、80、100、125、150、200、250、300、350、400、450、500、600。
管道式橡胶衬里:40、50、65、80、100、125、150、200、300、350、400、500、600、800、1000、1200。
流动方向:正、反净流量。量程比:150:1。重复性误差:测量值的±0。1%
智能电磁流量计精等级:0.5级、1.0级(管道式)
被测介质温度:普通橡胶衬里:-20~+60℃
高温橡胶衬里:-20~+90℃
聚四氟乙烯衬里:-30~+100℃
高温型四氟衬里:-30~+180℃。
智能电磁流量计额定工作压力:管道式:DN6~DN80≤1.6Mpa, DN100~DN250≤1.0Mpa,
DN300~DN1200≤0.6Mpa。
智能电磁流量计流量测量范围:流量测量范围对应流速范围是0.1~15m/s
电导率范围:被测流体电导率≥5us/cm(一体式),大多数以水为成分的介质,其电导率在200~800μs/cm范围内,均可选用电磁流量计来测量其流量。
电流输出:0~10mA时,负载电阻为0~1.5kΩ;4~20mA时,负载电阻为0~750kΩ
数字频率输出:输出频率上限可在1~5000Hz内设定带光电隔离的晶体管集电极开路双向输出。外接电源≤35V导通时集电极电流为250mA。
智能电磁流量计供电电源:85~265V,45~63Hz。
直管段长度:管道式:上游≥5DN,下游≥2DN。
连接方式:流量计与配管之间均采用法兰连接,法兰连接尺寸应符合GB11988的规定。
智能电磁流量计防爆标志:mdIIBT4。
智能电磁流量计环境温度:-25~60℃
智能电磁流量计相对湿度:5%~95%
智能电磁流量计消耗总功率:小于20瓦。
生产销售涡街流量计/涡轮流量计/电磁流量计/V锥流量计
除此之外我公司还生产扩散硅压力变送器,流量积算仪,孔板流量计,浮子流量计等产品。
智能电磁流量计|污水流量表|测污水计量表|电磁流量表|测液体计量表|测自来水流量计厂家|测液体流量计价格
公司介绍:
青岛万安电子技术有限公司是集设计,生产,销售于一体的公司。自成立以来,与国内多个企业建立了长期的合作关系,得到的业内人士的广泛好评。
青岛万安电子技术有限公司设两个销售部门1、设备部:主要经营各种仪器仪表,例如:气体罗茨流量计,气体涡轮流量计,涡街流量计,预付费蒸汽流量计,定量控制器,电磁流量计,差压式流量计,容积式流量计。以及承接与仪器仪表相关的工程项目。2、电气部:主要从事工业自动化系统和管理系统的集成,触控产品,远程监控系统,工程项目的设计、施工等。长期以来,我公司与各大仪器仪表,电气厂家合作,建立了互惠互利的合作关系。
在科学技术飞速发展的新时代,青岛万安将与时俱进,抓住机遇,不断创新,共创美好的明天!
主营:涡街流量计厂家,电磁流量计厂家,涡轮流量计厂家,预付费蒸汽流量计厂家,定量控制器厂家,分析仪器厂家,气体监测设备厂家,气体流量计,液体流量计,气体液体流量计,气体罗茨流量计,气体腰轮流量计,涡街流量计,电磁流量计,孔板流量计,椭圆齿轮流量计,金属管浮子流量计,电气自动化控制系统,电气系统集成,定量控制器,电气控制柜,PLC单片机编程设计









02
13
2023
智能电磁流量计,电磁流量表 ,电磁流量表厂家 液体流量计
来源:[青岛万安电子技术有限公司]
联系人:吕先生
手机:18561906130
电话:0532-67731362
传真:0532-67731362
QQ:441308464
Email:3071943646@qq.com
地址:山东省青岛市青岛市城阳区重庆北路275号
品牌:
价格:面议
元/台
供应地:山东省青岛市
产品型号:wf电磁流量计



